GalleryPix
🇺🇸 English🇮🇩 Indonesia🇫🇷 Français🇩🇪 Deutsch🇪🇸 Español🇯🇵 日本語

methocel e4m structres

Related Search:

Methocel E4M PremiumMethocel A40m DowMethocel E4M DrugMethocel F50Methocel E6 LVMethocel J75Methocel E5 Premium LVMethocel A4C PremiumMethocel A15cMethocel E15
Methocel E4M Premium USP (Letco) — Bella Corp Trading

Methocel E4M Premium USP (Letco) — Bella Corp Trading

SEM images of Avicel ® PH 101 (A), Methocel ® E4M (B), Methocel ...

SEM images of Avicel ® PH 101 (A), Methocel ® E4M (B), Methocel ...

Methocel E4M Premium USP (Letco) — Bella Corp Trading

Methocel E4M Premium USP (Letco) — Bella Corp Trading

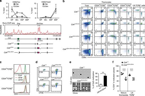
Helper-lineage dominant activity of E4m. a Schematic structures of Cd4 ...

Helper-lineage dominant activity of E4m. a Schematic structures of Cd4 ...

Effects of loss of the maturation enhancer, E4m, on CD4 expression. a ...

Effects of loss of the maturation enhancer, E4m, on CD4 expression. a ...

Metilcelulosa - Methocel® E4m Sin Ogm Vegano Certifica | Envío gratis

Metilcelulosa - Methocel® E4m Sin Ogm Vegano Certifica | Envío gratis

15mg Methocel Methotrexate Injection IP, 3 ml at ₹ 48/vial in Amravati ...

15mg Methocel Methotrexate Injection IP, 3 ml at ₹ 48/vial in Amravati ...

What Is METHOCEL™?, Product Article - ChemPoint

What Is METHOCEL™?, Product Article - ChemPoint

METHOCEL® E4M, Food Grade Hydroxypropyl Methylcellulose

METHOCEL® E4M, Food Grade Hydroxypropyl Methylcellulose

Release profiles of theophylline capsules with Methocel TM E4MCR and ...

Release profiles of theophylline capsules with Methocel TM E4MCR and ...

Methocel E4M USP (Hypromellose 2910, 3550 mPa.s) | Fagron Shop

Methocel E4M USP (Hypromellose 2910, 3550 mPa.s) | Fagron Shop

METHOCEL™ E4M Premium - Industrial Cellulosics by IFF

METHOCEL™ E4M Premium - Industrial Cellulosics by IFF

Methocel E4m Hydroxypropyl Methylcellulose HPMC Cellulose Construction ...

Methocel E4m Hydroxypropyl Methylcellulose HPMC Cellulose Construction ...

CM Studio+ | METHOCEL™ E4M PREMIUM HYDROXYPROPYL METHYLCELLULOSE ...

CM Studio+ | METHOCEL™ E4M PREMIUM HYDROXYPROPYL METHYLCELLULOSE ...

Amazon.com : Methylcellulose - Methocel® E4M ⊘ Non-GMO ☮ Vegan OU ...

Amazon.com : Methylcellulose - Methocel® E4M ⊘ Non-GMO ☮ Vegan OU ...

Amazon.com : Methylcellulose - Methocel® E4M ⊘ Non-GMO ☮ Vegan OU ...

Amazon.com : Methylcellulose - Methocel® E4M ⊘ Non-GMO ☮ Vegan OU ...

HPMC E4M Manufacturer, HPMC E4M Wholesale | Kima Chemical

HPMC E4M Manufacturer, HPMC E4M Wholesale | Kima Chemical

Methocel #E4M – ARK Chemicals

Methocel #E4M – ARK Chemicals

Méthylcellulose - Methocel E4M ? Sans OGM ? Végétalien ? Certifié ...

Méthylcellulose - Methocel E4M ? Sans OGM ? Végétalien ? Certifié ...

The effect of Methocel ® E15 levels on the moisture uptake | Download ...

The effect of Methocel ® E15 levels on the moisture uptake | Download ...

METHOCEL™ E4M Premium - Industrial Cellulosics by IFF

METHOCEL™ E4M Premium - Industrial Cellulosics by IFF

METHOCEL™ E4M Premium, IFF - ChemPoint

METHOCEL™ E4M Premium, IFF - ChemPoint

Methylcellulose Usage Chart

Methylcellulose Usage Chart

Industrial HPMC Hydroxypropyl Methylcellulose Methocel HPMC Wall Putty ...

Industrial HPMC Hydroxypropyl Methylcellulose Methocel HPMC Wall Putty ...

Methocel E4m, K4m, K100m for Food Grade, Hydroxypropyl Methylcellulose ...

Methocel E4m, K4m, K100m for Food Grade, Hydroxypropyl Methylcellulose ...

METHOCEL™ E4M Premium - Industrial Cellulosics by IFF

METHOCEL™ E4M Premium - Industrial Cellulosics by IFF

METHOCEL™ E4M Premium - Industrial Cellulosics by DuPont

METHOCEL™ E4M Premium - Industrial Cellulosics by DuPont

METHOCEL™ E4M Premium - Industrial Cellulosics by IFF

METHOCEL™ E4M Premium - Industrial Cellulosics by IFF

CM Studio+ | METHOCEL™ E4M PREMIUM HYDROXYPROPYL METHYLCELLULOSE ...

CM Studio+ | METHOCEL™ E4M PREMIUM HYDROXYPROPYL METHYLCELLULOSE ...

웹반응형 기반 웹빌더 시스템 v2.0

웹반응형 기반 웹빌더 시스템 v2.0

Role of Notch in proliferation of adult gastric epithelial progenitors ...

Role of Notch in proliferation of adult gastric epithelial progenitors ...

Rezeptursubstanzen: Caesar & Loretz GmbH

Rezeptursubstanzen: Caesar & Loretz GmbH

Amazon.com: Methocel® E4M : Everything Else

Amazon.com: Methocel® E4M : Everything Else

Hydroxypropyl methyl cellulose(hpmc)Factory | The Best Hpmc Factory ...

Hydroxypropyl methyl cellulose(hpmc)Factory | The Best Hpmc Factory ...

Answered: A pharmacist is asked to compound the following formula for ...

Answered: A pharmacist is asked to compound the following formula for ...

GalleryPix

Free, high-quality images for your creative projects.

Discover

  • Wallpapers
  • Backgrounds
  • Nature

Legal

  • Privacy Policy
  • Terms of Service
© 2026 GalleryPix. All rights reserved.