
13,394
2,077
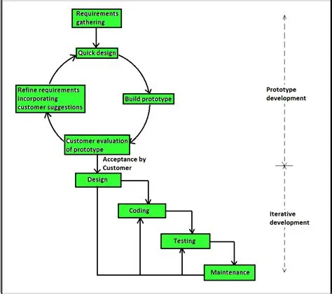
Prototyping Model – Software Engineering | GeeksforGeeks
DESCRIPTION
Prototyping Model – Software Engineering | GeeksforGeeks
"Prototyping Model – Software Engineering | GeeksforGeeks"
Public Domain
Free to use for personal and commercial projects. No attribution required.
File Info
Resolution1684 x 832
Size3.0 MB
FormatJPG
LicenseFree to use











