
Python Roadmap for Aspiring Backend Developers ๐
DESCRIPTION
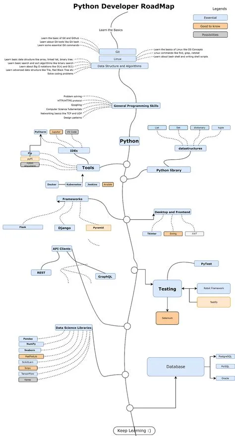
๎Python๎ ๎Roadmap๎ for Aspiring ๎Backend๎ ๎Developers๎ ๐
"Python Roadmap for Aspiring Backend Developers ๐"
Public Domain
Free to use for personal and commercial projects. No attribution required.
Related Tags
#Roadmap To Learn Python For Beginners#Python Developer Roadmap#Road Map For Python Developer#Python Backend Roadmap#Python Roadmap For Web Development#Python Beginner To Advanced Roadmap#Python Roadmap For Beginners#Python Beginner Roadmap#Complete Backend Development 2020 Bundle Python Roadmap#Python Developer Road Map Pdf
File Info
Resolution1305 x 1197
Size4.0 MB
FormatJPG
LicenseFree to use











