
17,845
1,062
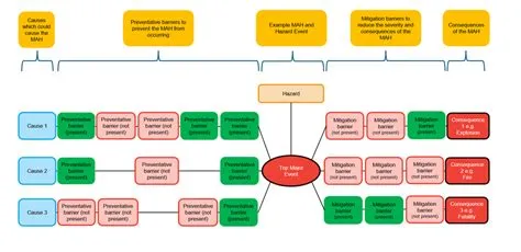
Bow-tie model and the safety hierarchy. | Download Scientific Diagram
DESCRIPTION
Bow-tie model and the safety hierarchy. | Download Scientific Diagram
"Bow-tie model and the safety hierarchy. | Download Scientific Diagram"
Public Domain
Free to use for personal and commercial projects. No attribution required.
File Info
Resolution1137 x 770
Size2.5 MB
FormatJPG
LicenseFree to use











